近日,365英国上市公司365英国上市官方网站韩文霆研究员团队在农林科学类期刊Agricultural Water Management(中科院一区)发表了题为“Navigating water and nitrogen Practices for sustainable wheat production by model-based Optimization Management Systems: A case study of China and Pakistan”的研究论文。博士后Shah Jahan Leghari为第一作者,韩文霆研究员为通讯作者,365英国上市公司365英国上市官方网站为第一单位。
本研究使用WHCNS 模型评估了中国和巴基斯坦六个试验点的不同水肥处理。该模型表现出良好的捕捉管理实践效果和读取环境多样性的能力。研究表明,主要导致水和氮流失的因素是氮淋失、蒸发和排水率。与中国相比,巴基斯坦试验点最常见问题是地表土壤水分含量下降,因此导致巴基斯坦的小麦产量很低。基于实验和建模结果,推荐使用最佳管理实践,以实现两国作物产量最大化。

图1. 中国(a)及巴基斯坦(b)实验试点位置

图2. 中国和巴基斯坦试验地的测量数据和模拟数据之间的关系;WUE指水分利用效率,NUE指氮利用效率

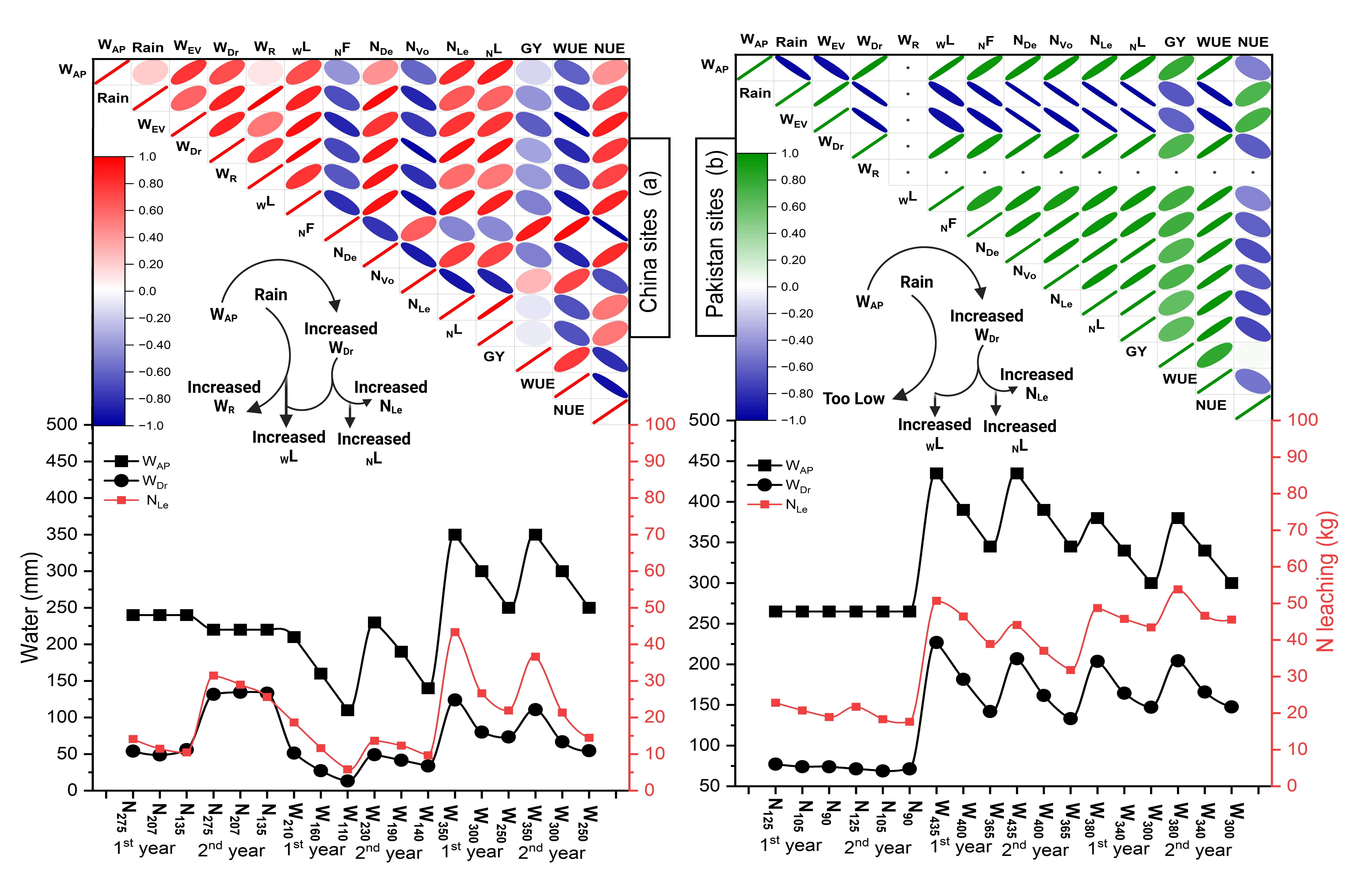
图3. 中国(a)和巴基斯坦(b)的氮肥施用率、水分施用量和损失与利用效率指标之间的相关性

图4.中国和巴基斯之间的小麦产量差异:(a)两国最高产量差异;(b)中国最低小麦产量与巴基斯坦最高小米产量差异
该研究工作得到了国家自然科学基金和陕西省重点研发项目经费资助。
论文链接:
https://www.sciencedirect.com/science/article/pii/S037837742400252X