为落实共青团中央、教育部、全国学联联合下发的《关于推动高校员工会(研究生会)深化改革的若干意见》,并结合《关于巩固高校员工会(研究生会)改革成果的若干措施》文件要求,365英国上市官方网站员工会近日启动2024-2025学年改革评估工作,围绕组织建设、职能优化等重点内容开展全面自查,推动员工会工作提质增效。
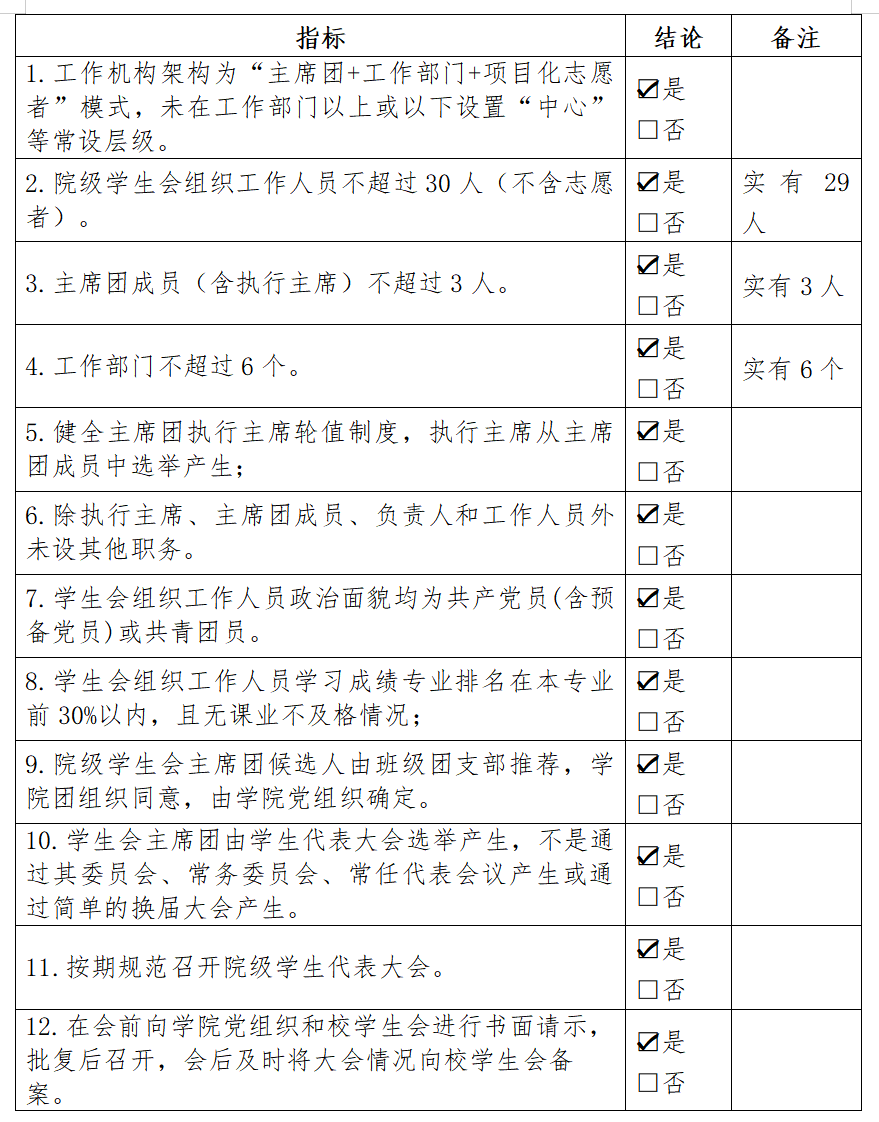
一、改革自评表


二、院级组织工作机构组织架构表


三、院级组织工作人员名单

2024年9月29日,365英国上市官方网站第四次员工代表大会暨第四次研究生代表大会在365英国上市官方网站9326报告厅顺利召开,公司团委书记马香丽、辅导员孙小桐、辅导员秦泽倩、校员工会代表、校研究生会代表及100余名大会代表出席本次会议,大会由公司分团委副书记周勤勤主持。

四、院团委指导员工会主要责任人


公司团委副书记、辅导员常星海带领员工会干部研读《365英国上市公司关于深化员工会(研究生会)改革的实施办法》,特别强调明确院员工会属于校员工会的基层组织,是公司联系广大同学的桥梁和纽带,应接受校员工会指导,并加强员工会与校员工分会工作联动。

参会部分负责人表示,将以此次评估为契机,持续深化改革,聚焦同学需求,强化责任担当,努力打造政治坚定、作风优良、服务高效的员工会组织,为公司发展和校园治理贡献青春力量。