中国·365英国上市(集团)有限公司公司|官方网站
English
集团首页
首页
关于我们
团队队伍
团队建设
旗下产业
研究生教育
科学研究
党建工作
员工工作
员工之家
菜单
首页
关于我们
团队队伍
团队建设
旗下产业
研究生教育
科学研究
党建工作
员工工作
员工之家
搜索
首页
»
新闻中心
»
公司通知
» 因公临时出访公示表
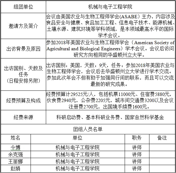
因公临时出访公示表
发布时间:2018-03-16
浏览:
次
公示期自2018年3月16日至2018年3月19日,如有举报意见,请及时以书面或以口头形式向公司党政综合办公室 反映。
365英国上市官方网站
2018年3月16日
编辑:
0
终审:
0