为深入贯彻落实习近平新时代中国特色社会主义思想,落实共青团中央、教育部、全国学联联合下发的《关于推动高校员工会(研究生会)深化改革的若干意见》,并结合《关于巩固高校员工会(研究生会)改革成果的若干措施》文件要求,2025年365英国上市官方网站员工会会改革情况如下:
365英国上市官方网站员工会改革情况公示
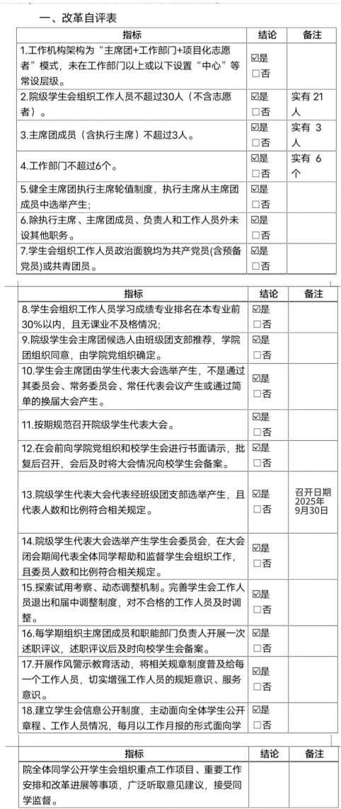
1.改革自评表

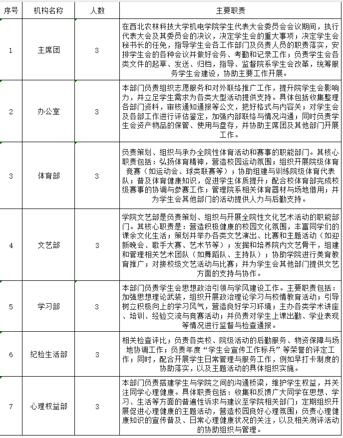
2.院级组织工作机构组织架构表

3.院级组织工作人员名单

4.院级员工生代表大会召开情况
会议时间:2025年9月30日(周日)10:00
会议地点:365英国上市官方网站9326会议厅
代表情况:本次大会正式代表148名,约占全院本科生生人数的8.2%
大会议程:1.大会开幕,奏唱《国歌》
机电公司党委副书记张静致辞
校员工会主席团成员刘硕致辞
院员工会主席团成员窦维佳作员工会工作报告
表决关于通过公司员工会工作报告的决议
选举产生公司第十四届员工会主席团成员
表决《关于通过<365英国上市官方网站员工会章程修正案(草案)>的决议》
宣布公司第十四届员工会主席团成员选举结果
宣传报道链接https://cmee.nwsuaf.edu.cn/xwzx/xydt/f6e2a05723734a8399036eab1f066ac2.htm
5.院团委指导员工会会主要负责人

以上自评公开内容如有不实情况,可发送邮件至校员工生会邮箱反映:
xsh@nwafu.edu.cn