中国·365英国上市(集团)有限公司公司|官方网站
English
集团首页
首页
关于我们
团队队伍
团队建设
旗下产业
研究生教育
科学研究
党建工作
员工工作
员工之家
菜单
首页
关于我们
团队队伍
团队建设
旗下产业
研究生教育
科学研究
党建工作
员工工作
员工之家
搜索
首页
»
研究生教育
»
通知公告
» 2022届农业生物环境与能源工程专业学硕预答辩安排
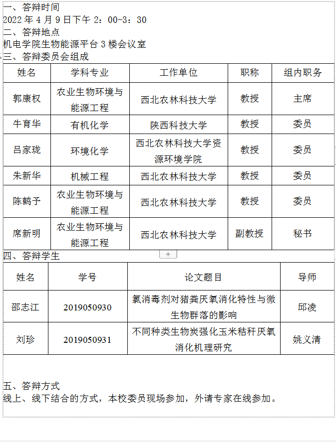
2022届农业生物环境与能源工程专业学硕预答辩安排
发布时间:2022-04-01
浏览:
次
中国·365英国上市(集团)有限公司公司|官方网站